公告:
砼活动地址恢复通知
您好,请登录
免费注册
|
个人中心
|
组织方中心
|
服务商中心
搜索
发布活动
Toggle navigation
首页
发现活动
砼服务市场
VIP组织方
公众号
小程序
在线客服
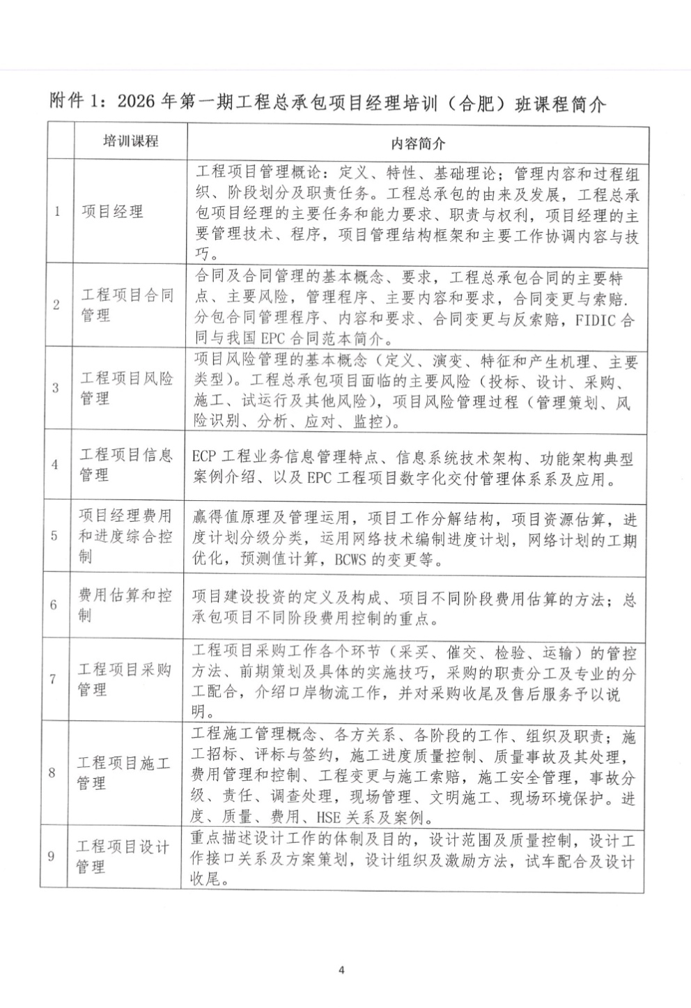
2026年第一期工程总承包项目经理培训(合肥)班
开始时间:2026-06-13 00:00 星期六
结束时间:2026-06-19 18:00 星期五
举办地点:
安徽合肥合肥市(酒店待定,具体事宜开班前微信群通知)
活动人数:200
活动通知
NOTICE
活动嘉宾
GUEST
日程安排
AGENDA
活动须知
ATTENTION